细胞核雄性不育(GMS)一般由参与花药和花粉发育的基因突变产生,其在植物雄性发育调控机理解析和杂交育种及杂交种生产等方面都具有重要价值。近年来,国内外报道了多个玉米雄性不育基因,它们主要分为两类:转录调控因子和脂质代谢酶类。此外,玉米花药角质层(anther cuticle)和花粉外壁(pollen exine)主要成分是脂质及其衍生物,在花药绒毡层中代谢产生,对玉米育性具有重要影响。花药中脂类代谢通路极为复杂,至今其精细结构、组成及代谢过程并不明晰;而花药角质层和花粉壁发育缺陷型突变体为玉米雄性发育机理解析提供了理想的研究材料[1]。
2019年01月23日,《Cell》子刊、国际著名学术期刊《Molecular Plant》在线发表了欧冠官网入口万向元团队题为ZmMs30 Encoding a Novel GDSL Lipase is Essential for Male Fertility and Valuable for Hybrid Breeding in Maize的研究论文。该论文报道了一个新的GDSL(Gly-Asp-Ser-Leu)脂酶ZmMs30在玉米花药/花粉发育过程中的作用机理,并分析了其在玉米杂交育种和制种生产中的应用价值。
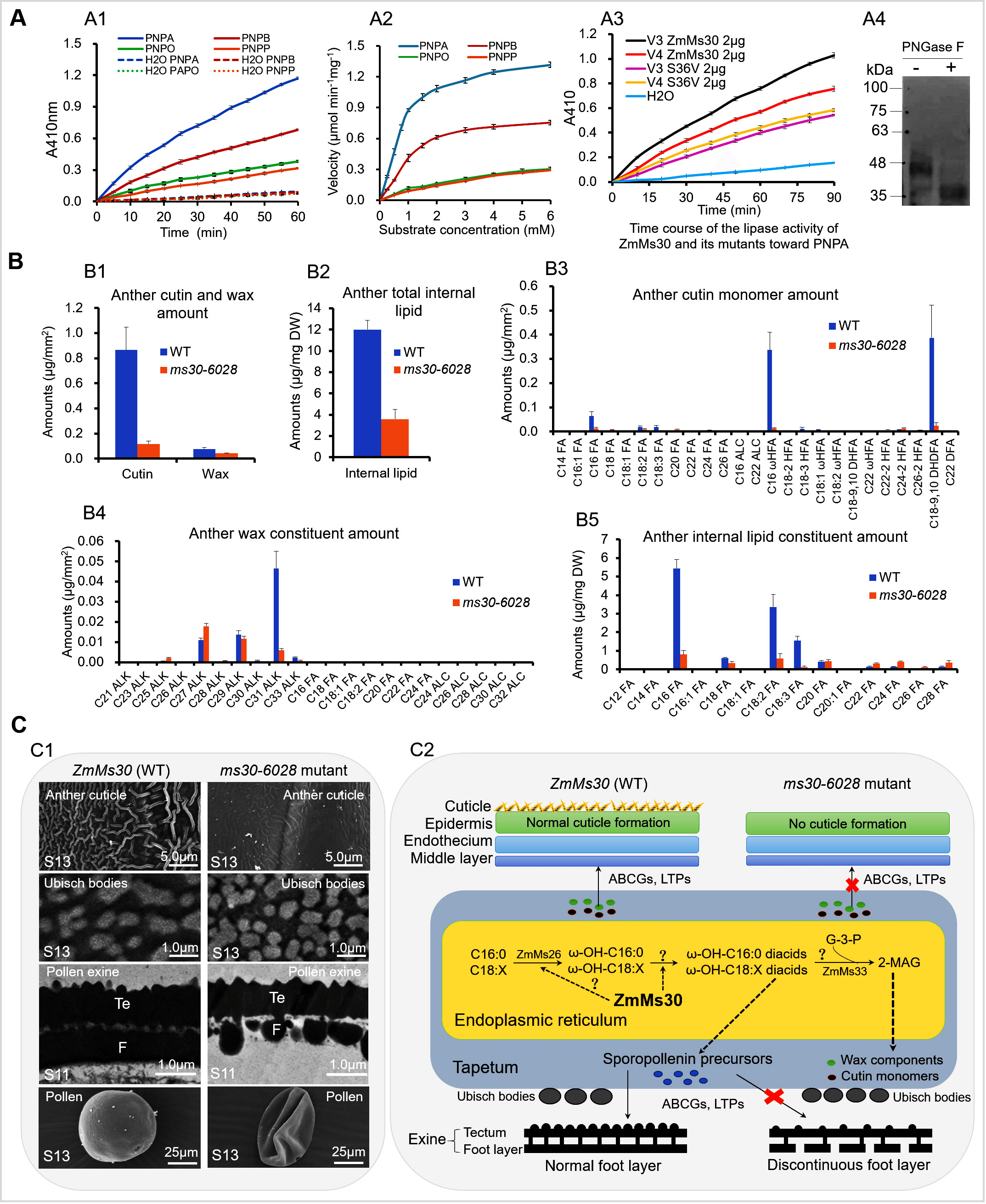
该团队获得一个玉米雄性不育突变体ms30-6028,表现为花药角质层缺失,花粉外壁基足层(foot layer)断裂。通过图位克隆的方法得到该突变体的育性恢复基因ZmMs30,进一步利用转基因互补和基因编辑敲除的方法对目标候选基因进行了功能验证。ZmMs30编码一个内质网定位的GDSL蛋白,与玉米中其它GDSL基因亲缘关系远,独成一分枝,在花药发育的第7-9时期特异表达(图1)。

图1:ZmMs30基因图位克隆、功能验证、表达分析和系统进化研究
此外,生化试验证实ZmMs30具有脂酶活性,可以催化多个底物,关键氨基酸位点突变可大大降低其脂酶活性;ZmMs30功能的缺失会导致玉米花药中角质、蜡质、游离脂肪酸等多种脂质及其衍生物单体的含量显著降低。因此,ZmMs30编码一个新的GDSL蛋白,影响玉米花药中多种脂类物质的合成,ms30突变会引起玉米花药角质层和花粉外壁基足层正常发育所需脂类物质的不足,最终导致彻底的雄性不育。本研究首次发现了GDSL家族基因参与调控植物雄性发育(图2)。

图2:ZmMs30脂酶特性与调控玉米雄性发育机制
然后,田间试验证明:ms30不育基因在329份不同遗传背景的玉米自交系中不育稳定性彻底;多生态点杂种优势比较试验证明:ms30不育基因不仅对杂交种产量、生育期、株高、穗位高等18个重要农艺性状无负面影响,而且在特定遗传背景下可以缩短杂交种生育期和稍稍提高产量,因此ms30不育系可用于玉米杂交育种和制种。
最后,利用ZmMs30基因和ms30-6028突变体,建立了基于ZmMs30的玉米多控不育技术(Multi-control sterility, MCS)体系[2-4](图3),发现其T3代MCS保持系转基因花粉传递率平均仅为万分之0.56,显著低于之前报道的ZmMs45-SPT和ZmMs7-MCS保持系的转基因花粉传递率。
因此,该研究结果不仅对玉米雄性发育机理解析具有理论意义,而且在玉米杂交育种和制种方面具有重要应用价值。

图3:玉米花粉形成过程和ZmMs30-MCS技术体系工作流程图
欧冠官网入口生物与农业研究中心万向元教授为该论文通讯作者,安学丽教授、董振营博士、田有辉博士、谢科博士为共同第一作者。近期,该团队在ZmMs30基因、ZmMs30-MCS技术体系、ms30不育稳定性分析方法和ms30不育基因共分离检测标记等方面已申请和授权了4项国家发明专利(CN 104946660 B,CN 105039316 B,201810867572.8和201811411986.6),为该研究成果的产业化应用奠定基础。相关研究得到了国家“万人计划”人才项目、国家转基因重大专项、国家科技支撑计划、国家国际科技合作专项、国家重点研发计划、国家自然科学基金、中央高校基本科研业务费、国家发改委生物育种专项和北京市科技计划的联合资助。
原文链接:https://www.cell.com/molecular-plant/fulltext/S1674-2052(19)30016-4
参考文献:
1. Xiangyuan Wan*, Suowei Wu, et al. Maize genic male-sterility genes and their applications in hybrid breeding: Progress and Perspectives. Molecular Plant, 2019, Vol. 12, Iss. 03.
2. DanfengZhang, Suowei Wu, Xueli An, …, Xiangyuan Wan*. Construction of a multi-control sterility system for a maize male-sterile line and hybrid seed production based on the ZmMs7 gene encoding a PHD-finger transcription factor, Plant Biotechnology Journal, 2018, 16: 459-471(封面文章,2018年ESI高被引用论文)。
3. Ke Xie,Suowei Wu, Ziwen Li, …, Xiangyuan Wan*. Map-based cloning and characterization of Zea mays male sterility33 (ZmMs33) gene, encoding a glycerol-3-phosphate acyltransferase. Theoretical and Applied Genetics, 2018,131: 1363-1378.
4. Xueli An, Zhenying Dong, Youhui Tian, Ke Xie, …, Xiangyuan Wan*. ZmMs30 encoding a novel GDSL lipase is essential for male fertility and valuable for hybrid breeding in maize. Molecular Plant, 2019, 12(3), DOI: https://doi.org/10.1016/j.molp.2019.01.011.