氮是限制作物产量的关键因子。近年来,随着全球人口数量的逐年增长,农田持续增产的需求越来越大,氮肥的投入也逐年攀升,这造成了严重的环境污染和资源流失,同时也导致作物氮利用率(NUE)下降。长期高氮肥投入导致作物亲本同质化严重,极大地限制了适应低氮条件的氮高效优异种质资源及优良等位基因的挖掘及利用。开展氮高效基因挖掘研究,为提高作物NUE和培育氮高效新品种奠定坚实的基础,对于保障国家粮食安全和实现现代农业绿色高效发展具有重要的意义。
2023年11月15日,欧冠官网入口生物农业研究院、北京中智生物农业国际研究院万向元教授团队在国际期刊Plant Journal(IF:7.2)在线发表题为“Mining genic resources regulating nitrogen-use efficiency based on integrative biological analyses and their breeding applications in maize and other crops”的研究论文。该研究利用文献计量分析探究了作物氮高效利用的总体现状、创新模式和发展趋势;全面整合了玉米中NUE相关性状的遗传位点信息,获得玉米NUE相关性状的QTL/QTN热点区域;通过转录组、蛋白组、代谢组、同源基因比对、物种共线性等分析预测了NUE相关基因,并与QTL/QTN热点区域进行整合分析,最终筛选了345个NUE候选基因/位点,为深入研究玉米等作物高NUE分子机理和选育氮高效品种提供重要基因资源。

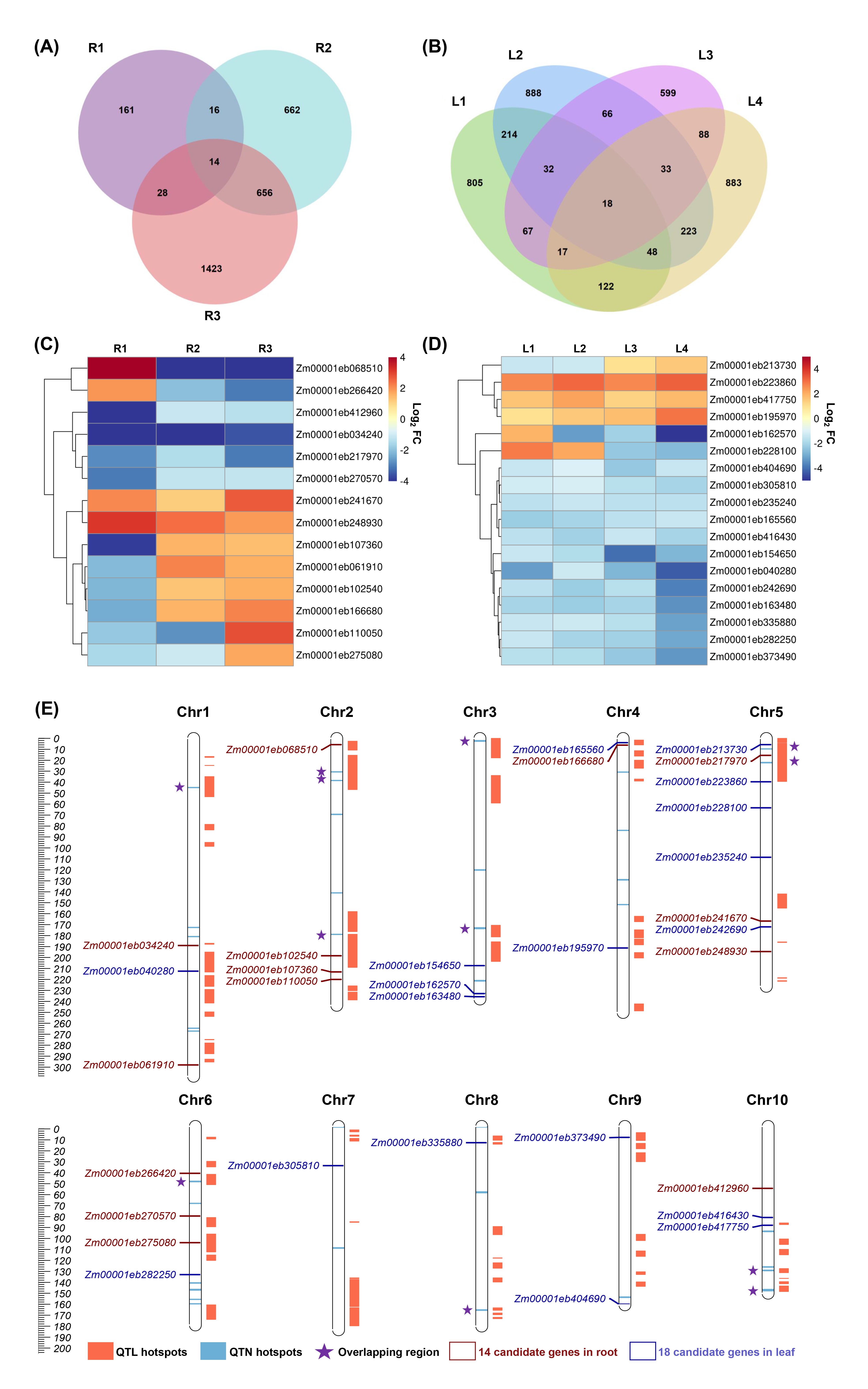
为了全面准确获取玉米中NUE相关的遗传信息,该研究分析了27篇NUE相关QTL研究结果和11篇GWAS研究结果,共计整合出555个QTLs和728个QTNs(图1A, B),分析获得了78个QTLs热点区域和37个QTNs热点区域,其中QTLs/QTNs overlapping区域有12个;进一步总结了玉米中已经克隆的23个NUE相关基因,并分析了它们在QTLs/QTNs热点区域内的分布特征(图1C)。

图1. 玉米中NUE相关的QTLs/QTNs及已克隆基因的基因组位置整合
为了拓展挖掘NUE相关基因资源,该研究整合分析了7套玉米NUE相关转录组数据,分别筛选出低氮条件下在根部和叶片中重复出现频率超过2-3次的714个和148个差异表达基因(DEGs)(图2A,B)。同时,整合分析了5套玉米NUE相关蛋白组数据,筛选出829个差异表达蛋白(DEPs)。对这些DEGs和DEPs进行功能富集分析显示,低氮胁迫主要影响碳水化合物代谢和氮化合物运输等过程。根据不同转录组数据中DEGs重复出现的频率及聚类分析结果,从根部转录组数据中预测出14个NUE候选基因,从叶片转录组数据中预测出18个NUE候选基因,分析它们在玉米染色体和基因组分布,其中14个基因位于QTLs/QTNs热点区域内(图2C, D, E)。

图2. 整合转录组数据和QTLs/QTNs热点区域预测NUE相关基因
该研究进一步整合分析了3套玉米NUE相关代谢组数据,分析低氮胁迫对代谢物的影响,发现低氮胁迫主要影响氨基酸、碳水化合物和脂质代谢相关化合物含量的变化。另外,以氮为重要组分的核苷酸、一些次生代谢物的丰度也发生显著变化(图3A)。低氮条件下,差异代谢物参与的代谢途径与DEGs/DEPs的功能分析结果基本一致,表明低氮胁迫主要影响碳氮循环,最终影响作物的生长和产量。据此分析结果,为了进一步挖掘调控NUE的基因,该研究从MaizeGDB中检索了与碳氮代谢相关基因共计639个,其中有245个基因位于QTLs/QTNs热点区域(图3B)。这些基因可能对NUE的遗传改良具有潜在的贡献。

图3. 整合玉米代谢组数据预测NUE相关基因
通过同源基因比对分析,将玉米中已克隆的23个NUE相关基因比对到玉米全基因组,获得320个旁系同源基因;将27个水稻NUE相关基因和11个小麦NUE相关基因比对到玉米全基因组,获得54个直系同源基因。为了解NUE相关基因之间的进化关系,进行了不同作物之间的基因组共线性分析,水稻中共有85.2%的NUE相关基因与玉米中40个基因具有共线性关系,小麦中共有63.6%的NUE相关基因与玉米中11个基因具有共线性关系;进一步分析了它们在玉米染色体和基因组的分布,其中57%位于QTLs/QTNs热点区域,这些基因可作为NUE重要的候选基因(图4)。此外,该研究也将玉米中已克隆的23个NUE相关基因映射到水稻、小麦和高粱的基因组中,为这些作物提供NUE相关潜在基因资源(图4)。

图4. 不同作物之间的基因组共线性分析预测NUE相关基因
通过多维度的综合分析,该研究共预测出345个玉米NUE候选基因(包括23个已经克隆的NUE相关基因、32个来自不同转录组分析的基因、51个来水稻和小麦的共线性基因、以及245个碳氮代谢基因),其中273个NUE候选基因位于QTLs/QTNs热点区域(图5A)。结合多维度筛选、基因表达水平和同源基因功能分析等,预测出13个NUE关键候选基因。这些基因参与调控产量、植株形态建成、叶片衰老、碳水化合物转运、氮同化物转运、根系构型、氮吸收和转运等多个生物学过程(图5B)。

图5. 基于综合生物学分析的NUE相关基因资源总结
最后,该论文提出了提高作物NUE的分子育种策略,参考玉米、水稻、小麦中的经典案例,结合现代系统生物学策略(如QTLs/QTNs分析、转录组、蛋白质组、代谢组、物种共线性分析、分子遗传学等),探索更多对于提高作物NUE具有潜在作用的基因,可重点针对我们预测的13个NUE关键候选基因,利用基因编辑、分子标记辅助选择、全基因组选择等手段,加速基因功能解析和绿色氮高效的玉米等作物新品种培育(图6)。

图6. 提高作物NUE的分子育种策略
欧冠官网入口生物农业研究院、北京中智生物农业国际研究院等单位博士后邢嘉鹏、张娟副教授和博士生王彦博为该论文共同第一作者,万向元教授为通讯作者。该研究得到“十四五”国家重点研发计划、中国博士后科学基金、北京市科技新星计划等项目联合资助。
原文链接:http://doi.org/10.1111/tpj.16550